Om Oslo arkitektforening
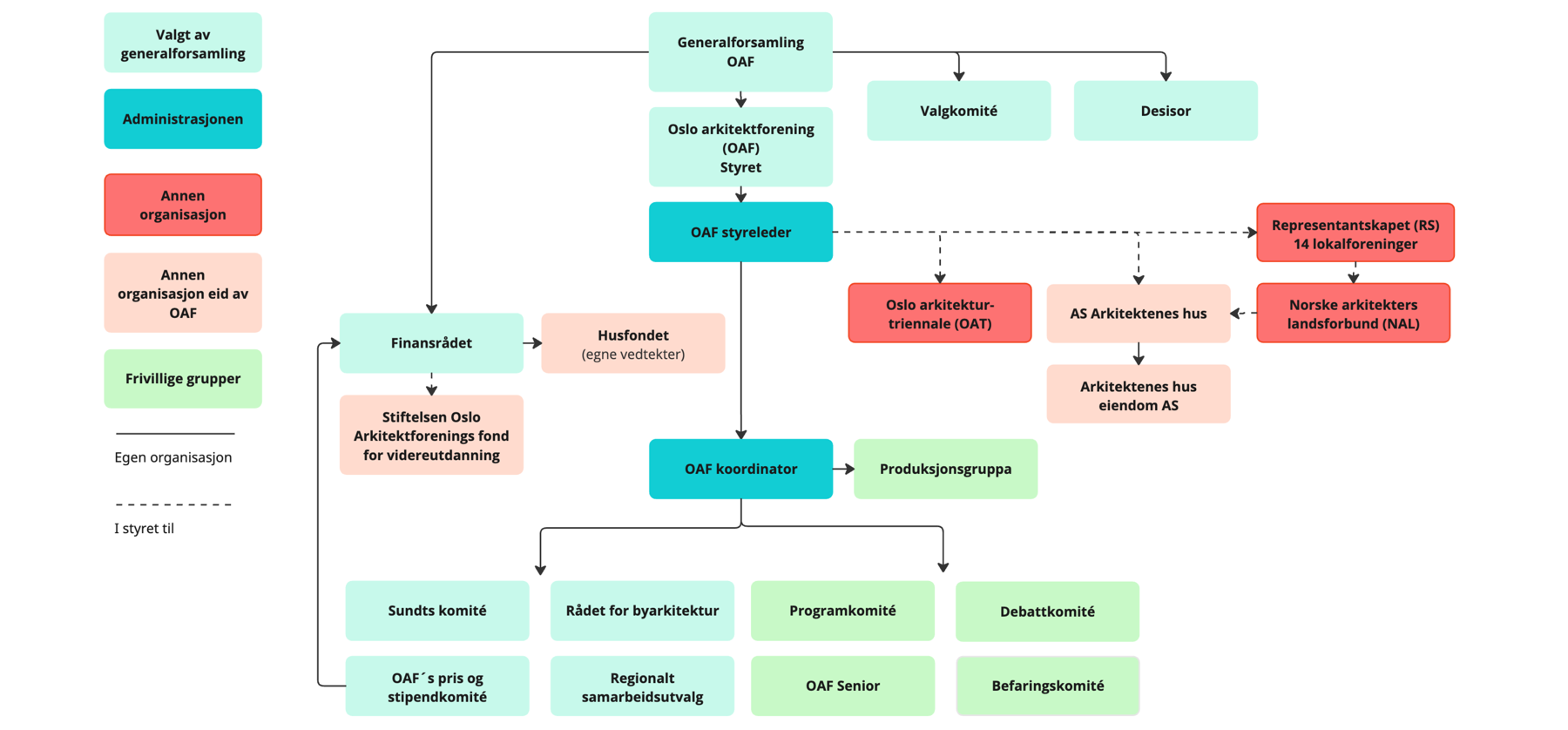
Oslo arkitektforening (OAF) er lokalforeningen for arkitekter i Oslo og Akershus i Norske arkitekters landsforbund (NAL). Vi skal bidra til å åpne opp faget og være en tydelig stemme i debatten om arkitektur og byutvikling i Oslo.

Hvem er vi og hva gjør vi?
OAF er den største lokalforeningen i Norske arkitekters landsforbund (NAL) for arkitekter i Oslo og Akershus, med om lag halvparten av medlemmene i Norge.
Foreningen jobber for å styrke fagfelleskapet og det arkitekturfaglige gjennom forelesninger, debatter, befaringer og andre arrangementer.
OAF holder til på Arkitektenes hus i Josefines gate 34 og 32 i Oslo.
Følg oss gjerne på Facebook, Instagram og Linkedin for å holde deg oppdatert på vårt program og aktuelle saker.
OAFs historie
Foreningen ble stiftet 30. oktober 1906 under navnet Kristiania Arkitektforening. I 1925 ble dens navn endret til Oslo Arkitektforening. På initiativ av arkitekt og ingeniør Peter Andreas Blix ble Den Norske Ingeniør- og Arkitektforening stiftet i 1874. Fra 1902 dannet arkitektene der en egen avdeling. I 1891 ble Yngre Arkitekters Forening stiftet på initiativ av arkitekt Holger Sinding-Larsen. Et stadig voksende samarbeid førte til at de fleste medlemmene av NIAF's arkitektavdeling sluttet seg sammen med YAF i den nye Kristiania Arkitektforening NIAF beholdt noen av sine arkitektmedlemmer og sitt opprinnelige navn til 1913. Da ble dens arkitektavdeling oppløst og dens navn endret til Den Norske Ingeniørforening.
OAFs Vedtekter
VEDTEKTER OSLO ARKITEKTFORENING
Vedtatt i generalforsamling 16. mars 1978.
Godkjent av Norske Arkitekters Landsforbunds styre den 27. april 1978. Endret i generalforsamling sist 22. august 2011, 12. januar 2016, 14. april 2021, 18. april 2023 og 18. april 2024.
§ 1
Foreningenes oppbygging
a. OAF er en lokalforening i Norske Arkitekters Landsforbund (NAL). Foreningen skal representere sine medlemmer og styrke den faglige og kollegiale standard. Den skal være et debattforum der viktige saker for arkitektene og deres samfunnsansvar blir tatt opp og belyst.
b. Foreningen består av de medlemmer av NAL som har sitt faste arbeidssted eller bosted i Oslo og Akershus. Medlemmer av utvalg og tillitsrepresentanter skal være medlem av OAF. Et av finansrådets medlemmer skal være eksternt, det vil si ikke-medlem av NAL. Denne personen skal ha faglig bakgrunn som er relevant for rådets oppgaver og kunne opptre uhildet. Denne personen sitter i tillegg til de 3-4 medlemmene i rådet og velges annethvert år.
c. Generalforsamlingen kan med 2/3 flertall endre foreningens vedtekter. Vedtektene må godkjennes av NALs landsstyre.
d. Styret er ansvarlig leder av foreningens virksomhet.
e. Foreningen har følgende faste utvalg:
- Valgkomité
- Pris- og stipendkomité
- Finansråd
f. Foreningen har følgende faste tillitsrepresentanter:
- Medlem og varamedlem av NALs representantskap
- Bedømmelseskomité for grosserer Harald Sundts premie
- Medlemmer i Oslo kommunes Rådet for Byarkitektur
- Desisor
§ 2
Generalforsamlinger
a. Generalforsamlingen er foreningens øverste myndighet. I generalforsamlingen kan bare medlemmer møte. Bare medlemmer som er til stede kan stemme.
b. Ekstraordinær generalforsamling skal innkalles etter skriftlig krav fra minst 20 medlemmer eller når styret finner det nødvendig.
c. Forslag til vedtektsendringer må være satt frem skriftlig enten av styret, av et av de faste utvalg, eller av minst 10 medlemmer.
d. For at vedtak i generalforsamling skal være gyldig, må disse reglene være fulgt:
1. Innkalling til ordinær eller ekstraordinær generalforsamling sendes ut senest 8 dager i forveien med sakliste og de dokumenter, forslag, motforslag m.v. som skal behandles.
2. Bare saker som er ført opp i saklisten kan realitetsbehandles.
3. Forslag til behandling i generalforsamlingen må være kommet til styret senest 14 dager før generalforsamlingen for å kunne komme med i saklisten.
e. Det holdes én årlig ordinær generalforsamling innen utgangen av april. Følgende saker skal inngå i dagsorden:
1. Årsmelding, regnskap for siste driftsår, årskontingent til foreningen, engasjement av revisor og fastsettelse av revisorhonorar.
2. Valg av leder med styre, representantskapsmedlem (NAL), faste utvalg og tillitsrepresentanter når disse er på valg, samt eventuelt andre når disse fremmes av valgkomiteen.
3. Rapport fra de faste utvalg og undergrupper.
Vedtak fattet i generalforsamling gjøres gjeldende fra 1. juli samme år, eller hvor annet tidspunkt er besluttet i generalforsamling.
f. Protokoll fra generalforsamling gjøres tilgjengelig for foreningens medlemmer og NAL innen 14 dager.
g. Det kan bare stemmes på kandidater som er ført opp i på forhånd utsendt valgforslag. Foreligger bare ett valgforslag, kan valget avgjøres ved akklamasjon.
h. Avstemming må skje skriftlig hvis minst 5 medlemmer krever det. Når ikke annet er fastsatt, blir avstemming avgjort ved alminnelig flertall. Ved alminnelig flertall telles bare de avgitte stemmer. De som avholder seg fra å stemme teller ikke med.
§ 3
Alminnelige bestemmelser for styre og faste utvalg
a. Foreningens faste utvalg skal alle bestå av 3-5 medlemmer. Foreningens styre skal bestå av 5-8 medlemmer.
b. Styret og utvalg er beslutningsdyktige når minst 3/5 av medlemmene møter. Er styret i lengre tid ikke beslutningsdyktig, skal ekstraordinær generalforsamling innkalles. Er et utvalg i lengre tid ikke beslutningsdyktig, skal styret midlertidig supplere utvalget med ett av sine medlemmer.
c. Styret og utvalg fører referat som godkjennes av de som var til stede på møtet. Referatet sendes OAFs sekretariat etter hvert møte.
d. Styrets leder velges for to år av gangen. Styrets medlemmer velges for 3 år ad gangen. Studentrepresentant i styret velges hvert år. Styret kan med alminnelig flertall avsettes på ekstraordinær generalforsamling. Funksjonstiden for styret er 1 år fra 1. juli til 30. juni.
e. Funksjonstiden for andre utvalg og tillitsrepresentanter er 2 år fra 1. juli til 30. juni. Halvparten av medlemmene velges annet hvert år, og for to år ad gangen. Medlemmer i Sundts komite velges for 4 år ad gangen, og halvparten av medlemmene velges hvert 2. år. Desisor velges for 4 år av gangen. Funksjonstiden for desisor er 4 år fra 1. juli til 30. juni.
f. Utvalgene sender årsmelding til OAFs styre senest innen 1. mars. Styret kan på et hvilket som helst tidspunkt be om særskilte rapporter i løpet av det enkelte år.
§ 4
Styret
a. Styret leder foreningsarbeidet og holder styremøter når det er nødvendig. Viktige saker som blir avgjort av styret uten å være lagt frem for foreningen, refereres snarest for medlemmene.
b. Styret har ansvaret for at foreningens økonomi blir ledet på forsvarlig måte. Styret skal legge frem årsmelding og revidert årsregnskap for generalforsamling. I tillegg skal budsjett for inneværende år legges frem til orientering. Styret kan treffe økonomiske disposisjoner som til enhver tid er nødvendig for foreningens drift.
c. Styret skal protokollføre foreningsvedtak og foreningsuttalelser samt gjøre disse tilgjengelige for medlemmene på hensiktsmessig måte.
d. Styret foreslår statsautorisert revisor og revisjonshonorar for generalforsamlingen.
e. Styret tilsetter eller engasjerer den nødvendige bistand som trengs for foreningens drift og fastsetter instruks og arbeidsvilkår for denne.
f. Styret skal til enhver tid oppnevne representanter til andre råd og utvalg enn de nevnt under faste utvalg og tillitsrepresentanter når dette gjør seg gjeldende. Styret kan velge og overlate oppnevnelsen til valgkomiteen for vedtak i generalforsamling.
§ 5
Faste utvalg
a. Valgkomiteen skal gi forslag til valg av styre med styreleder, faste utvalg med leder og faste tillitsrepresentanter. Valgkomiteens forslag skal forelegges styret og sendes ut til alle medlemmer senest 21 dager før generalforsamlingen. Frist for innsending av endringsforslag er 14 dager før generalforsamling i samsvar med §2.d.3. Sammenstilling av alle foreliggende valgforslag sendes ut med innkallingen til generalforsamlingen i samsvar med §2.d.1. Komiteen skal på anmodning fra styret foreslå tillitsrepresentanter for spesielle verv.
b. Pris- og stipendkomiteen skal gi innstilling til de stipend som forvaltes av OAF og på anmodning fra styret gi innstilling til eventuelle andre stipend. Pris- og stipendkomiteen skal også innstille til Oslo Arkitektforenings Arkitekturpris.
c. Finansrådet skal forvalte de fonds og aktiva som tilhører eller sorterer under foreningen, og er styrets rådgiver i finansielle spørsmål. Finansrådets forvaltning skal skje med grunnlag i de retningslinjer for forvaltningen som er besluttet av styret til enhver tid. Rådet skal sørge for at hvert fond, legat e.l. får statutter som er approbert på fastsatt måte. Statuttene skal godkjennes av OAFs generalforsamling.
§ 6
Foreningens representasjon i NAL
Representantskapsmedlem i NAL velges i generalforsamling for 2 år. Representanten skal være medlem av foreningens styre eller tiltre styret som ekstraordinært medlem. Representanten skal fortrinnsvis være lokalforeningens leder. Det oppnevnes også en vararepresentant. Kfr. NALs lovverk pkt. 2.03. og 2.04.
§ 7
Desisor
Desisor har til oppgave å kontrollere at foreningen drives etter foreningens vedtekter og er rådgiver for styre og medlemmer. Desisor har tilgang til all informasjon relevant for denne oppgaven. Desisor har møterett i styrer og utvalg samt møteplikt på generalforsamling.
§ 8
Møter og arrangementer
a. Styret er ansvarlig for å organisere møter og andre arrangementer for medlemmene etter behov. Informasjon om møter og arrangementer skal gjøres tilgjengelig for alle medlemmer i hensiktsmessig tid før det finner sted.
b. Resolusjonsforslag fra medlemmene må meldes til styret senest 8 dager før møtet og ordlyden kunngjøres for medlemmene på forhånd. Forslaget må være undertegnet av minst 3 medlemmer og ikke stride mot OAFs vedtekter eller NALs lover.
c. Avstemming må skje skriftlig hvis minst 5 medlemmer krever det. Når ikke annet er fastsatt, avgjøres avstemming ved alminnelig flertall. Vedtak skal refereres for medlemmene.
d. Referat fra siste representantskapsmøte skal gjøres tilgjengelige for foreningens medlemmer på henvendelse, og kunngjøres i den utstrekning styret finner det nødvendig.
§ 9
Arbeidsgrupper
Foreningen eller styret kan til enhver tid sette ned arbeidsgrupper til å ta seg av spesielle saker.
§ 10
Kontingenter og avgifter
a. Medlemskontingent og andre avgifter til foreningen fastsettes i generalforsamling. Medlemskontingenten kan justeres ved styrevedtak årlig 01.01 i tråd med konsumprisindeks fra SSB.
b. Kontingenten for medlemmer med mindre enn 3 års praksis er halvparten av den ordinære. Medlemmer som bor utenfor Oslo og nærmere avgrenset omland, kan søke om redusert kontingent til foreningen.
c. Medlemmer som har fylt 70 år skal betale 75 % av medlemskontingent. Medlemmer som ikke virker aktivt innen faget, kan etter begrunnet søknad fritas for medlemskontingent.
OAFs HUSFONDS VEDTEKTER
Vedtatt i Generalforsamling den 19. mars 1970. §2 endret i generalforsamling 28. mars 1974. Sist endret i OAF Generalforsamling 22. april 2010.
§ 1
Oslo Arkitektforening Husfond som dannes av foreningens huskontingent, etableres som et investeringsfond med formålet innkjøp, bebyggelse og drift av eiendommer i Oslo til fordel for Oslo Arkitektforening.
§ 2
Fondet forvaltes av Finansrådet i OAF. Fondets styre utgjøres av Finansrådet.
§ 3
Oslo Arkitektforening fører eget regnskap for fondet. Regnskapet revideres av foreningens revisor. Årsberetning og regnskap fremlegges på Oslo Arkitektforenings generalforsamling.
§ 4
OAF Husfond kan bare oppløses av OAFs generalforsamling. Fondets midler og fordringer tilfaller da Oslo Arkitektforening.
§ 5
Endringer i disse vedtekter kan kun gjøres av Oslo Arkitektforenings generalforsamling.